minOS

스프링 컨테이너와 스프링 빈(3) 본문

TIL/김영한의 스프링 핵심 원리

스프링 컨테이너와 스프링 빈(3)

minOE 2024. 3. 5. 13:27
728x90

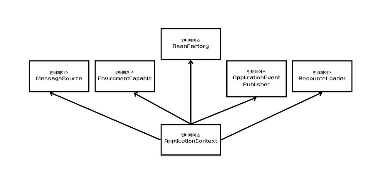
BeanFactory와 ApplicationContext

BeanFactory
- 스프링 컨테이너의 최상위 인터페이스다.
- 스프링 빈을 관리하고 조회하는 역할을 담당한다.
- getBean()을 제공한다.
- 지금까지 사용했던 대부분의 기능은 BeanFactory가 제공하는 기능이다.

ApplicationContext
- BeanFactory 기능을 모두 상속받아 제공한다.
- Bean을 관리하고 검색하는 기능은 BeanFactory가 제공해주는데, 둘의 차이는 ?
- 애플리케이션을 개발할 때는 빈은 관리하고 조회하는 기능은 물론이고, 수 많은 부가 기능이 필요하다.


1) 메세지 소스를 활용한 국제화 기능
웹사이트 한국에서 들어오면 한국어로, 영어권에서 들어오면 영어로 출력
2) 환경 변수
로컬,개발,운영 등을 구분해서 처리
3)애플리케이션이벤트
이벤트를 발행하고 구독하는 모델을 편리하게 지원
4)편한 리소스 조회
파일, 클래스패스, 외부 등에서 리소스를 편하게 조회


정리
ApplicationContext는 BeanFactory의 기능을 상속받는다.
ApplicationContext는 빈 관리 기능 + 부가기능을 제공한다.
BeanFactory를 직접 사용할 일은 거의 없다. 부가 기능이 포함된 ApplicationContext를 사용한다.
BeanFactory나 ApplicationContext를 스프링 컨테이너라 한다.

728x90